如果您正在寻找相关产品或有其他任何问题,可随时拨打公司服务热线,或点击下方按钮与我们在线交流!
    133 7109 8225
    133 7109 8225
如果您正在寻找相关产品或有其他任何问题,可随时拨打公司服务热线,或点击下方按钮与我们在线交流!
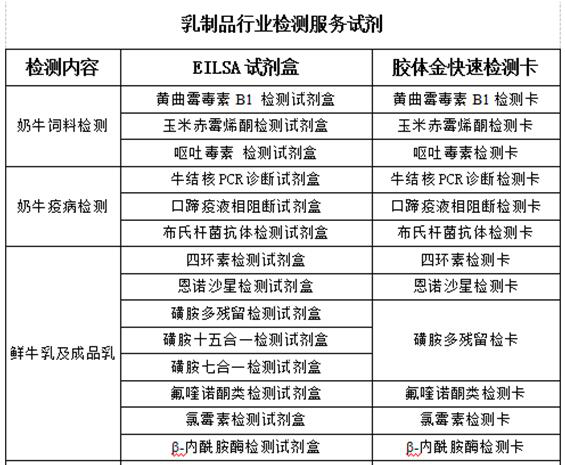
乳品生产加工过程中存在的主要安全隐患主要有下面几点:
1)饲料及饲料原料霉菌毒素污染,导致牛乳中霉菌毒素超标;
2)奶牛养殖过程中疫病、疾病的发生后,大量兽药的使用可能导致产乳期收集的牛奶中抗生素超标;

3)鲜奶收集过程中,为了达到某些检测指标存在鲜奶掺假的可能;
4)鲜奶收集及加工中致病微生物的污染。
针对乳品全产业链中存在的安全隐患,山东云唐智能科技有限公司开发了一系列的产品用于乳品生产的各个关键控制点,预防安全隐患的发生。具体产品如下表:


亚硝酸盐检测仪YT-Y12
用于快速检测食品中、肉制品、蔬菜、水果及其它食品中的亚硝酸盐,仪器预留其他项目检测程序和端口,根据日后需求可方便的自主增加检测项目。日后可升级为检测,水产品,面制品的综合类型仪器。检测通道:≥12个检测通道,可以同时测试多个样品,每个样品由程序控制分别独立工作,不会互相干扰。
双氧水检测仪YT-S12
可快速检测各类食品中的双氧水的含量,仪器预留其他项目检测程序和端口,根据日后需求可方便的自主增加检测项目。日后可升级为检测,水产品,肉制品,面制品的综合类型仪器。≥5英寸液晶触摸屏显示,人性化中文操作界面,读数直观、简单。
奶蛋白质检测仪YT-DBZ
可快速检测奶粉中的蛋白质,仪器预留其他项目检测程序和端口,根据日后需求可方便的自主增加检测项目。检测通道:12个检测通道,可以同时测试多个样品,每个样品由程序控制分别独立工作,不会互相干扰。主控芯片采用32位处理器,运转速度更快,稳定性强。
黄曲霉毒素B1快速检测卡
黄曲霉毒素B1快速检测卡用于检测谷物、饲料、粮油等样品中的黄曲霉毒素B1残留。本产品应用竞争抑制胶体金免疫层析的原理,当样品溶液滴入样品孔后,样品溶液中的黄曲霉毒素B1与金标抗体相结合,阻止金标抗体与纤维素膜上黄曲霉毒素B1偶联物结合。当样品溶液中的黄曲霉毒素B1含量大于检测限时检测线不显色,结果为阳性;当样品溶液中黄曲霉毒素B1含量小于检测限时检测线显紫红色,结果为阴性。
Copyright © 2002-2021 山东云唐智能科技有限公司 版权所有 备案信息:鲁ICP备18026474号-6 站长统计-当前在线[5]输入您的电话后,我们立刻给您回电