高精度土壤重金属检测仪
山东云唐专业农药残留速测仪器厂家
133 7109 8225     133 7109 8225
133 7109 8225     133 7109 8225
搜索框
搜索框
×
高精度土壤重金属检测仪

高精度土壤重金属检测仪

型号:YT-ZSC发布时间:2026-03-31 高精度土壤重金属检测仪 YT-ZSC 简述:土壤重金属污染问题日益严重,造成土壤耕作层内的镉、铜、砷、铬、汞、铁、锌、锰、铜、铝等重金属大量富积、积累,成为当下面临的主要环境问题之一。土壤中的重金属通过在作物体内富集进入食物链,对人畜健康造成严重威胁。有色金属矿山的开采、 工业“三废”的排放、含重金属废 咨询热线:133 7109 8225   在线咨询   技术支持

高精度土壤重金属检测仪 YT-ZSC 简述: 

土壤重金属污染问题日益严重,造成土壤耕作层内的镉、铜、砷、铬、汞、铁、锌、锰、铜、铝等重金属大量富积、积累,成为当下面临的主要环境问题之一。土壤中的重金属通过在作物体内富集进入食物链,对人畜健康造成严重威胁。有色金属矿山的开采、 工业“三废”的排放、含重金属废弃物堆积、农业生产中的污水灌溉,农用化学药品的不合理使用等,都可能导致有害重金属元素直接或间接进入土壤,导致土壤、作物、果蔬、水质、水产品等重金属含量严重超标。但是当前重金属测定方法测定速度慢、步骤繁琐且仪器昂贵。基于这种形势,我们开发出了重金属快速测定方法。


高精度土壤重金属检测仪 YT-ZSC 检测项目:

可对土壤、肥料、作物、蔬菜、水果、水质、食品等样品中的砷、铅、镉、铬、汞、铁、铝、锌、锰、铜等进行快速联合测定。


高精度土壤重金属检测仪 YT-ZSC 检测速度:

铅、砷、铬、镉、汞五项检测共60分钟左右(含土样前处理及试剂准备)

铁、锌、锰、铜、铝单项检测30分钟左右(含土样前处理及试剂准备)


高精度土壤重金属检测仪 YT-ZSC 检测原理:

(一)样品经消化后,所有形态的重金属(包括砷、铅、镉、铬、汞、铁、铝、锌、锰、铜等)都转化为离子型态,加入相关检测试剂后显色,在一定浓度范围内溶液颜色的深浅与重金属的含量呈比例关系,服从朗伯--比尔定律,再通过仪器进行测定得出含量值,与国家标准农产品安全质量无公害蔬菜安全要求允许限量的标准进行比较,来判断蔬菜样品重金属含量。

(二)各项重金属的检测原理及采用标准

1、重金属砷的检测原理及采用标准

采用国家标准(GB/T5009.11-2003)硼氢化物还原比色法,即样品经消化后,加入碘化钾-硫脲并加热,将五价砷还原为三价砷,在酸性条件下硼氢化钾将三价砷还原为负三价,形成砷化氢导入吸收液中呈黄色,经仪器检测得出砷含量。

2、重金属铅的检测原理及采用标准

采用国家标准(GB/T5009.12-2003)二硫腙比色法,即样品经消化后,在弱碱性条件下,铅离子与二硫腙生成红色络合物,溶于三氯甲烷后,比色测定。

3、重金属铬的检测原理及采用标准

样品经消化后,在二价锰存在条件下,铬离子与二苯碳酰二肼反应生成紫红色络合物,络合物颜色的深浅与六价铬含量呈正比,比色测定可得出铬含量。

4、重金属镉的检测原理及采用标准

采用国家标准(GB/T5009.15-2003)比色法,即样品经消化后,在碱性条件下,镉离子与6-溴苯丙噻唑偶氮萘酚生成红色络合物,溶于三氯甲烷后,比色测定。

5、重金属汞的检测原理及采用标准

采用国家标准(GB/T5009.17-2003)二硫腙比色法,即样品经消化后,在酸性条件下,汞离子与二硫腙生成橙红色络合物,溶于三氯甲烷后,比色测定。


高精度土壤重金属检测仪 YT-ZSC 功能特点:

1、Android安卓智能操作系统,主控芯片采用ARM Cortex-A7,RK3288/4核处理器,主频1.88Ghz,运转速度更快速,稳定性更强。 

2、采用精密旋转比色池设计(***:** 2018 2 1777724.7),光源一致性更加**,保证检测精度。

3、8个旋转检测通道,一次性可快速检测8个样品,极大提升检测效率,降低检测成本。

4、采用高精度滤光片技术自主专利分析方法(***:** 2020 2 1763837.9),权威认证。

5、检测过程中内置校准功能,智能恒流稳压,光强自动校准,确保检测准确度,取得中国计量科学研究院的《校准证书》。

6、仪器标配wifi无线上传、4G联网传输、GPRS无线远传功能,快速上传数据。

7、配有数据平台,仪器连入无线网络后,可将检测数据可选择性或批量无线上传,方便用户进行长期数据管理和可视化分析。

8、仪器同时具有USB接口、以太网接口,内置大容量内存,并可随时用U盘拷贝数据。

9、可用手机随时登录云平台在线移动查看历史数据

10、4波长专业测试冷光源(红、蓝、绿、橙),光源波长稳定,长时间连续工作光源无温漂现象,寿命长达10万小时级别,重现性好,准确度高。

11、比色池部分采用标准1cm比色皿,无机械位移及磨损,光路测试定位**,有效屏蔽外光干扰,保证检测结果优于国标要求。

12、仪器系统内带有样品前处理操作视频,各种样品检测方法点击视频模块即可观看,检测人员无需自学说明书,指导教学方便快速,方便新手快速操作。

13、内置新一代高速热敏打印机(无需色带),打印内容包含:检测单位、检测人员、检测项目、通道号、吸光度、重金属含量(mg/kg)、检测时间、以及二维码等信息

14、高灵敏7寸真彩触摸屏,采用更加**和人性化操作,高清晰高交互显示,大程度降低传统仪器的繁琐操作和失误,并取得多项《软件著作权》。

15、内置时钟功能,方便操作时间记录,长期历史追溯。

16、可设置多账户账号密码登录,**UI交互界面,不同的用户可自由添加编辑检测信息,保存后可长期使用。

17、GPS功能:可在野外作业时记录经纬度地点,满足特殊用户需求。

18、内置低电压提示功能,可在检测时明确电量,避免测试数据偏移,同时具有断电保护功能,断电自动保存数据,防止数据丢失。

19、交直流两用供电方式,内置大容量充电锂电池,满电状态下可连续工作10余小时,同时可外接车载电源蓄电。

20、仪器具有中英文切换功能,可满足出口要求。

21、高强度PVC工程塑料手提箱设计,坚固耐用,便于携带。


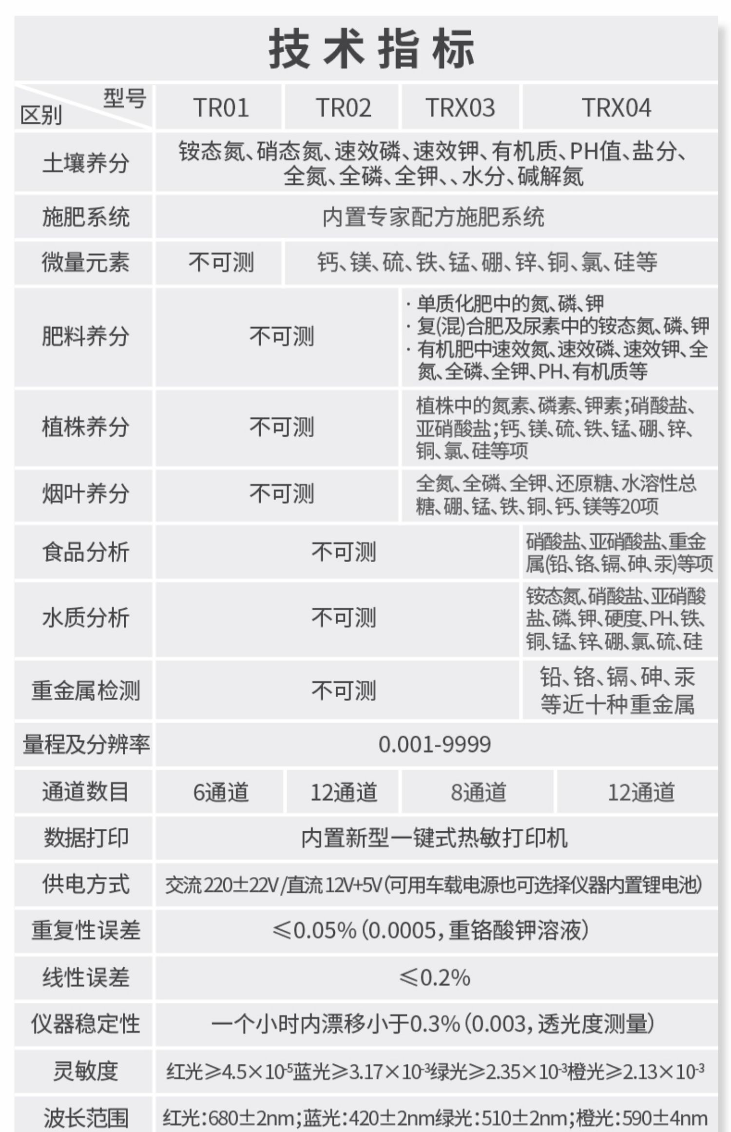
高精度土壤重金属检测仪 YT-ZSC 技术参数: 

1.电源:交流 220±22V   直流 12V+5V(仪器内置锂电池也可用车载电源)

2.功率: ≤5W     

3.量程及分辨率:0.001-9999

4.重复性误差: ≤0.02%(0.0002,重铬酸钾溶液) 

5.仪器稳定性:一个小时内显示数字无漂移(透光度测量);两个小时内数字漂移不超过0.3%(0.003,透光度测量)、0.001(吸光度测量)。

6.线性误差: ≤0.1%(0.001,硫酸铜检测)

7.灵敏度:红光≥4.5 ×10-5  蓝光≥3.17×10-3  绿光≥2.35×10-3  橙光≥2.13×10-3

8.波长范围 :红光:680±2nm; 蓝光:420±2nm; 绿光:510±2nm;橙光:590±4nm

9.显示屏分辨率:1024*600

10.抗震等级:IP65

11、仪器尺寸:48×34.5×22cm

12、主机净重:5.2kg


更多产品详情请点击: http://www.buysolarsystems.com
上一篇:公益诉讼土壤重金属元素分析仪 下一篇:没有了!
高精度土壤重金属检测仪相关资料   点击下载
关闭

扫码咨询

云唐智能科技

为您提供全面检测解决方案

咨询热线:
133 7109 8225

联系我们

  133 7109 8225   133 7109 8225   413230237@qq.com   山东省潍坊高新区新城街道玉清社区光电产业加速器 (一期)1号楼415

扫一扫

  技术支持 二维码
山东云唐智能科技有限公司 Copyright © 2002-2021 山东云唐智能科技有限公司 版权所有 备案信息:鲁ICP备18026474号-6 站长统计-当前在线[5]

电话咨询


在线咨询


微信咨询

微信

TOP

输入您的电话后,我们立刻给您回电

关闭

您也可直接拨打热线电话:133 7109 8225 或线上咨询